Volume 5 Issue 3
Jul.  2025
Turn off MathJax
Article Contents
Lifang Lv, Xiao Liu, Xiaona Wang, Huizhen Zhang, Mingxiu Zhang, Chao Li, Yao Liu, Lan Zheng, Ruonan Yang, Guozhao Wei, Lina Xuan, Qiang Gao, Xiaoqiang E, Tong Yu, Tianyu Li, Hongli Shan, Xuelian Li. Intercellular transfer of SerpinE2 activates PI3K-AKT and β-catenin signaling to promote cardiac hypertrophy[J]. Frigid Zone Medicine, 2025, 5(3): 180-192. doi: 10.1515/fzm-2025-0021
Citation: Lifang Lv, Xiao Liu, Xiaona Wang, Huizhen Zhang, Mingxiu Zhang, Chao Li, Yao Liu, Lan Zheng, Ruonan Yang, Guozhao Wei, Lina Xuan, Qiang Gao, Xiaoqiang E, Tong Yu, Tianyu Li, Hongli Shan, Xuelian Li. Intercellular transfer of SerpinE2 activates PI3K-AKT and β-catenin signaling to promote cardiac hypertrophy[J]. Frigid Zone Medicine, 2025, 5(3): 180-192. doi: 10.1515/fzm-2025-0021

Intercellular transfer of SerpinE2 activates PI3K-AKT and β-catenin signaling to promote cardiac hypertrophy

doi: 10.1515/fzm-2025-0021
Funds:

the National Natural Science Foundation of China 82370279

the National Natural Science Foundation of China 82170299

the National Natural Science Foundation of China 82330011

the National Natural Science Foundation of China 82003757

More Information
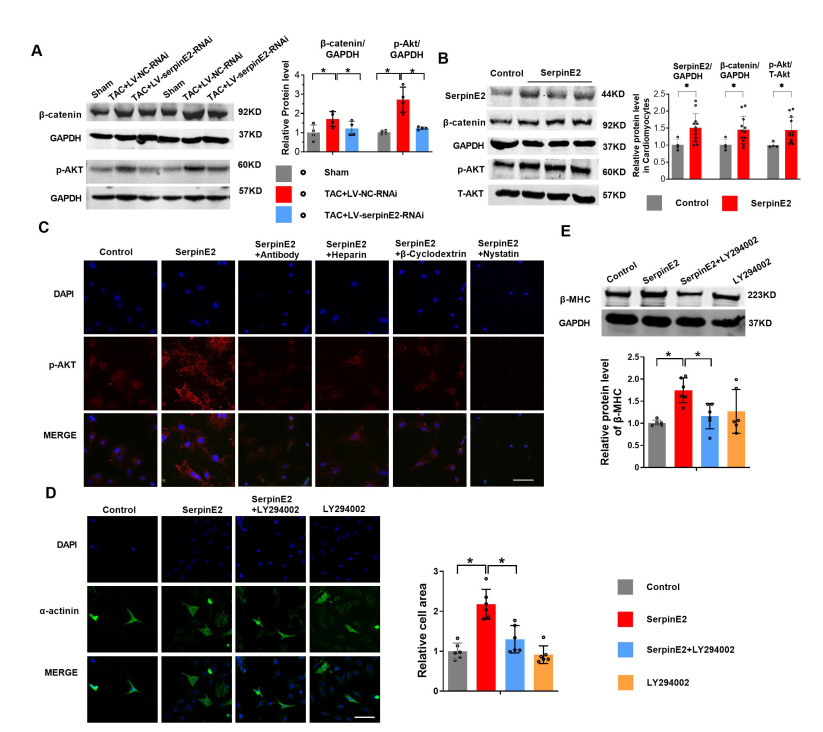
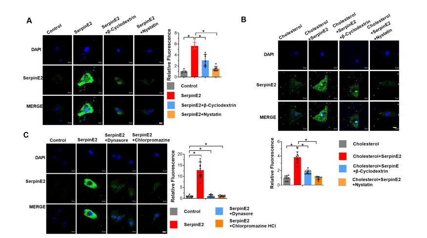
  •   Background  Effective inhibition of pathological cardiac hypertrophy is critical for managing various cardiovascular diseases, especially in cold environments. The communication between cardiomyocytes and fibroblasts, mediated by secreted proteins, plays a significant role in the development and progression of pathological cardiac hypertrophy. Serpin Family E Member 2 (serpinE2), secreted by fibroblasts into the extracellular space, has been implicated in this process. However, whether serpinE2 can be internalized by cardiomyocytes and whether cold exposure influences this process remains unclear.  Materials and methods  Mice were subjected to cold exposure (4 ℃, 12 h/day for 8 weeks), and cardiac hypertrophy was induced by transverse aortic constriction (TAC). SerpinE2 expression was silenced by short interfering RNA (siRNA). Cardiac fibroblasts were stimulated with angiotensin Ⅱ (Ang Ⅱ) to induce serpinE2 secretion. Exogenous recombinant serpinE2, labeled with DyLight 488 or His-tag, was used to evaluate its internalization and functional role in cardiomyocytes. Internalization was inhibited by using antibodies against serpinE2, heparin, or endocytosis inhibitors (β-cyclodextrin, nystatin, dynasore, and chlorpromazine). Chromatin immunoprecipitation followed by quantitative polymerase chain reaction (PCR) was used to assess the binding of the transcription factor CDX1 to the serpinE2 promoter.  Results  Cold exposure significantly increased serpinE2 mRNA and protein expression in mouse hearts. SerpinE2 levels were also upregulated in plasma and cardiac tissue following TAC. Knockdown of serpinE2 attenuated TAC-induced hypertrophy, restored left ventricular function, and reduced atrial natriuretic peptide, brain natriuretic peptide, and β-myosin heavy chain fragment levels. Exogenous serpinE2 promoted cardiomyocyte hypertrophy, an effect that was reversed by serpinE2 knockdown. Co-culture with conditioned medium from Ang Ⅱ-stimulated fibroblasts increased serpinE2 expression in cardiomyocytes. Exogenous serpinE2 was internalized via endocytosis, which was inhibited by antibodies, heparin, and endocytosis blockers. Internalized serpinE2 activated the protein kinase B (AKT)/β-catenin pathway in cardiomyocytes. CDX1 bound to the serpinE2 promoter and promoted its transcription in fibroblasts. CDX1 overexpression increased serpinE2 and collagen expression, while its suppression had the opposite effect. Administration of exogenous fibroblast growth factor 4 (FGF4) or overexpression of FGF4 plasmid upregulated CDX1, serpinE2, and collagen expression in fibroblasts.  Conclusions  SerpinE2 expression is responsive to cold stress and mediates intercellular communication between fibroblasts and cardiomyocytes. Fibroblast-secreted serpinE2 is internalized by cardiomyocytes via endocytosis, promoting hypertrophy through activation of the phosphatidylinositol 3-kinase (PI3K)-AKT/β-catenin pathway. The FGF4-CDX1 axis regulates serpinE2 expression and secretion in cardiac fibroblasts.

     

  • loading
  • [1]
    Shor E, Roelfs D. Climate shock: Moving to colder climates and immigrant mortality. Soc Sci Med, 2019; 235: 112397. doi: 10.1016/j.socscimed.2019.112397
    [2]
    Moghadamnia M T, Ardalan A, Mesdaghinia A, et al. Ambient temperature and cardiovascular mortality: a systematic review and meta-analysis. PeerJ, 2017; 5: e3574. doi: 10.7717/peerj.3574
    [3]
    Fan J F, Xiao Y C, Feng Y F, et al. A systematic review and meta-analysis of cold exposure and cardiovascular disease outcomes. Front Cardiovasc Med, 2023; 10: 1084611. doi: 10.3389/fcvm.2023.1084611
    [4]
    Heidenreich P A, Bozkurt B, Aguilar D, et al. 2022 AHA/ACC/HFSA guideline for the management of heart failure: a report of the American College of Cardiology/American Heart Association Joint Committee on Clinical Practice Guidelines. Circulation, 2022; 146(13): e185.
    [5]
    Saucerman J J, Tan P M, Buchholz K S, et al. Mechanical regulation of gene expression in cardiac myocytes and fibroblasts. Nat Rev Cardiol, 2019; 16(6): 361-378. doi: 10.1038/s41569-019-0155-8
    [6]
    Kakkar R, Lee R T. The IL-33/ST2 pathway: therapeutic target and novel biomarker. Nat Rev Drug Discov, 2008; 7(10): 827-840. doi: 10.1038/nrd2660
    [7]
    Zhang X, Sun S, Ren G, et al. Advances in intercellular communication mediated by exosomal ncRNAs in cardiovascular disease. Int J Mol Sci, 2023; 24(22): 16197. doi: 10.3390/ijms242216197
    [8]
    Bouton M C, Boulaftali Y, Richard B, et al. Emerging role of serpinE2/protease nexin-1 in hemostasis and vascular biology. Blood, 2012; 119(11): 2452-2457. doi: 10.1182/blood-2011-10-387464
    [9]
    Zhang J, Luo A, Huang F, et al. SERPINE2 promotes esophageal squamous cell carcinoma metastasis by activating BMP4. Cancer Lett, 2020; 469: 390-398. doi: 10.1016/j.canlet.2019.11.011
    [10]
    Öner M G, Rokavec M, Kaller M, et al. Combined inactivation of TP53 and MIR34A promotes colorectal cancer development and progression in mice via increasing levels of IL6R and PAI1. Gastroenterology, 2018; 155(6): 1868-1882. doi: 10.1053/j.gastro.2018.08.011
    [11]
    Bergeron S, Lemieux E, Durand V, et al. The serine protease inhibitor serpinE2 is a novel target of ERK signaling involved in human colorectal tumorigenesis. Mol Cancer, 2010; 9: 271. doi: 10.1186/1476-4598-9-271
    [12]
    Dikmen S, Wang X Z, Ortega M S, et al. Single nucleotide polymorphisms associated with thermoregulation in lactating dairy cows exposed to heat stress. J Anim Breed Genet, 2015; 132(6): 409-419. doi: 10.1111/jbg.12176
    [13]
    Li X, Zhao D, Guo Z, et al. Overexpression of SerpinE2/protease nexin-1 contribute to pathological cardiac fibrosis via increasing collagen deposition. Sci Rep, 2016; 6: 37635. doi: 10.1038/srep37635
    [14]
    Li C, Lv L F, Qi-Li M G, et al. Endocytosis of peptidase inhibitor serpinE2 promotes myocardial fibrosis through activating ERK1/2 and β-catenin signaling pathways. Int J Biol Sci, 2022; 18(16): 6008-6601. doi: 10.7150/ijbs.67726
    [15]
    Dong M, Yang X, Lim S, et al. Cold exposure promotes atherosclerotic plaque growth and instability via UCP1-dependent lipolysis. Cell Metab, 2013; 18(1): 118-129. doi: 10.1016/j.cmet.2013.06.003
    [16]
    Lin A V. Direct ELISA. Methods Mol Biol, 2015; 1318: 61-67.
    [17]
    Portes A M O, Paula A B R, Miranda D C, et al. A systematic review of the effects of cold exposure on pathological cardiac remodeling in mice. J Therm Biol, 2023; 114: 103598. doi: 10.1016/j.jtherbio.2023.103598
    [18]
    Dutta D, Donaldson J G. Search for inhibitors of endocytosis: Intended specificity and unintended consequences. Cell Logist, 2012; 2(4): 203-208. doi: 10.4161/cl.23967
    [19]
    Joo M K, Park J J, Chun H J. Impact of homeobox genes in gastrointestinal cancer. World J Gastroenterol, 2016; 22(37): 8247-8256. doi: 10.3748/wjg.v22.i37.8247
    [20]
    Mathijssen I M, van Leeuwen J P, Vermeij-Keers C. Simultaneous induction of apoptosis, collagen type Ⅰ expression and mineralization in the developing coronal suture following FGF4 and FGF2 application. J Craniofac Genet Dev Biol, 2000; 20(3): 127-136.
    [21]
    Lejard V, Blais F, Guerquin M J, et al. EGR1 and EGR2 involvement in vertebrate tendon differentiation. J Biol Chem, 2011; 286(7): 58555867.
    [22]
    Lincoln J, Alfieri C M, Yutzey K E. BMP and FGF regulatory pathways control cell lineage diversification of heart valve precursor cells. Dev Biol, 2006; 292(2): 292-302.
    [23]
    Li J, Salvador A M, Li G, et al. Mir-30d regulates cardiac remodeling by intracellular and paracrine signaling. Circ Res, 2021; 128(1): e1-e23. doi: 10.1161/RES.0000000000000459
    [24]
    Gray M O, Long C S, Kalinyak J E, et al. Angiotensin Ⅱ stimulates cardiac myocyte hypertrophy via paracrine release of TGF-beta 1 and endothelin-1 from fibroblasts. Cardiovasc Res, 1998; 40(2): 352-363. doi: 10.1016/S0008-6363(98)00121-7
    [25]
    Aceto J F, Baker K M. [Sar1]angiotensin Ⅱ receptor-mediated stimulation of protein synthesis in chick heart cells. Am J Physiol, 1990; 258(3 Pt 2): H806-H813.
    [26]
    Horio T, Maki T, Kishimoto I, et al. Production and autocrine/paracrine effects of endogenous insulin-like growth factor-1 in rat cardiac fibroblasts. Regul Pept, 2005; 124(1-3): 65-72. doi: 10.1016/j.regpep.2004.06.029
    [27]
    Kuwahara K, Saito Y, Harada M, et al. Involvement of cardiotrophin-1 in cardiac myocyte-nonmyocyte interactions during hypertrophy of rat cardiac myocytes in vitro. Circulation, 1999; 100(10): 1116-1124. doi: 10.1161/01.CIR.100.10.1116
    [28]
    Baker J B, Low D A, Simmer R L, et al. Protease-nexin: a cellular component that links thrombin and plasminogen activator and mediates their binding to cells. Cell, 1980; 21(1): 37-45. doi: 10.1016/0092-8674(80)90112-9
    [29]
    Vidal R, Wagner J U G, Braeuning C, et al. Transcriptional heterogeneity of fibroblasts is a hallmark of the aging heart. JCI Insight, 2019; 4(22): e131092. doi: 10.1172/jci.insight.131092
    [30]
    Conner S D, Schmid S L. Regulated portals of entry into the cell. Nature, 2003; 422(6927): 37-44. doi: 10.1038/nature01451
    [31]
    McMahon H T, Boucrot E. Molecular mechanism and physiological functions of clathrin-mediated endocytosis. Nat Rev Mol Cell Biol, 2011;12(8): 517-533. doi: 10.1038/nrm3151
    [32]
    Grainger S, Hryniuk A, Lohnes D. Cdx1 and Cdx2 exhibit transcriptional specificity in the intestine. PLoS One, 2013; 8(1): e54757. doi: 10.1371/journal.pone.0054757
    [33]
    Pilozzi E, Onelli M R, Ziparo V, et al. CDX1 expression is reduced in colorectal carcinoma and is associated with promoter hypermethylation. J Pathol, 2004; 204(3): 289-295. doi: 10.1002/path.1641
    [34]
    Jones M F, Hara T, Francis P, et al. The CDX1-microRNA-215 axis regulates colorectal cancer stem cell differentiation. Proc Natl Acad Sci U S A, 2015; 112(13): E1550-E1558.
    [35]
    Chu M, Wang L, Wang H, et al. A novel role of CDX1 in embryonic epicardial development. PLoS One, 2014; 9(7): e103271. doi: 10.1371/journal.pone.0103271
    [36]
    Grabner A, Amaral A P, Schramm K, et al. Activation of cardiac fibroblast growth factor receptor 4 causes left ventricular hypertrophy. Cell Metab, 2015; 22(6): 1020-1032. doi: 10.1016/j.cmet.2015.09.002
    [37]
    Di Marco G S, Reuter S, Kentrup D, et al. Treatment of established left ventricular hypertrophy with fibroblast growth factor receptor blockade in an animal model of CKD. Nephrol Dial Transplant, 2014; 29(11): 20282035.
    [38]
    Mitchell P, Steenstrup T, Hannon K. Expression of fibroblast growth factor family during postnatal skeletal muscle hypertrophy. J Appl Physiol (1985), 1999; 86(1): 313-319. doi: 10.1152/jappl.1999.86.1.313
    [39]
    Lee J, Sutani A, Kaneko R, et al. In vitro generation of functional murine heart organoids via FGF4 and extracellular matrix. Nat Commun, 2020; 11(1): 4283. doi: 10.1038/s41467-020-18031-5
    [40]
    Edalat S G, Jang Y, Kim J, et al. Collagen type Ⅰ containing hybrid hydrogel enhances cardiomyocyte maturation in a 3D cardiac model. Polymers (Basel), 2019; 11(4): 687. doi: 10.3390/polym11040687
    [41]
    Chen X Q, Chen L L, Fan L, et al. Stem cells with FGF4-bFGF fused gene enhances the expression of bFGF and improves myocardial repair in rats. Biochem Biophys Res Commun, 2014; 447(1): 145-151. doi: 10.1016/j.bbrc.2014.03.131
  • fzm-5-3-180_ESM.docx
  • 加载中

Catalog

    通讯作者: 陈斌, bchen63@163.com
    • 1. 

      沈阳化工大学材料科学与工程学院 沈阳 110142

    1. 本站搜索
    2. 百度学术搜索
    3. 万方数据库搜索
    4. CNKI搜索

    Figures(9)  / Tables(2)

    Article Metrics

    Article views (317) PDF downloads(11) Cited by()
    Proportional views
    Related

    /

    DownLoad:  Full-Size Img  PowerPoint
    Return
    Return