Current Issue

2025, Volume 5,  Issue 3

Display Method:
Original Article
Cordycepin ameliorates brown adipose tissue whitening induced by long-term continuous light exposure via the AMPK/PGC-1α/UCP1 signaling pathway
Ruonan Zhang, Li Zhang, Yuqing Jiang, Zhiwei Zhao, Guanyu Zhang, Yongqiang Zhang, Shuai Wu, Xi Li, Danfeng Yang
2025, 5(3): 129-140. doi: 10.1515/fzm-2025-0016
Abstract:
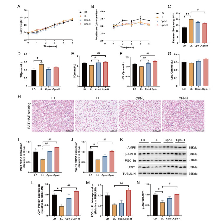
  Background  Long-term exposure to light has emerged as a novel risk factor for metabolic diseases. The whitening of brown adipose tissue (BAT) may play an important role in metabolic disorders caused by long-term continuous light exposure. This study aimed to investigate the morphological and functional alterations in BAT under continuous light conditions and to identify traditional Chinese medicine compounds capable of reversing these changes.  Methods  A metabolic disorder model was established by subjecting mice to continuous light exposure for 5 weeks. During this period, body weight, food intake, and body fat percentage were monitored. Serum levels of triglyceride (TG), total cholesterol (TC), high density lipoprotein cholesterol (HDL-C), and low density lipoprotein cholesterol (LDL-C) were measured to assess lipid metabolism. Histological changes in BAT were examined using H&E staining. The expression of the thermogenic marker uncoupling protein 1 (UCP1) in BAT was determined by RT-qPCR and Western blot to evaluate thermogenic function. RNA sequencing (RNA-seq) was employed to identify differentially expressed genes (DEGs) involved in BAT whitening induced by prolonged continuous light exposure. DEGs were analyzed using the connectivity map (CMap) database to identify potential preventive and therapeutic compounds. The therapeutic efficacy of the selected compounds was subsequently evaluated using the above indicators, and key pathways were validated through western blot analysis.  Results  After 5 weeks of continuous light exposure, mice exhibited increased body fat percentage and serum levels of TG, impaired mitochondrial function, reduced thermogenic capacity, and whitening of BAT. Gene ontology (GO) and Kyoto encyclopedia of genes and genomes (KEGG) enrichment analyses indicated that BAT whitening was primarily associated with the adenosine 5'-monophosphate-activated protein kinase (AMPK) signaling pathway, fatty acid metabolism, and circadian rhythm. Ten hub genes identified using Cytoscape were mainly related to AMPK signaling and heat shock proteins. In vivo experiments showed that cordycepin significantly attenuated the increase in body fat percentage caused by prolonged light exposure. This effect was mediated by activation of the AMPK/PGC-1α/UCP1 signaling pathway, which restored the multilocular morphology and thermogenic function of BAT.  Conclusion  Cordycepin mitigates continuous light-induced BAT whitening and metabolic disturbances by activating the AMPK signaling pathway.
Risk factors for deep vein thrombosis following total hip arthroplasty in elderly patients with femoral neck fractures during winter
Xinnan Ma, Rui Zhang, Yonghou Zhao, Xin Zhang
2025, 5(3): 141-146. doi: 10.1515/fzm-2025-0017
Abstract:
  Objective  To investigate the risk factors for deep vein thrombosis (DVT) following total hip arthroplasty in elderly patients with femoral neck fractures during the winter.  Methods  A total of 162 patients who underwent total hip arthroplasty were categorized based on the development of DVT within 7 days postoperatively: 28 patients formed the DVT group and 134 patients the non-DVT group. Collected data included age, gender, history of glucocorticoid use, diabetes, hypertension, body mass index (BMI), triglyceride (TG) levels, cholesterol (CHOL) levels at admission, operative time, and postoperative bed rest duration. D-dimer (D-D) and fibrinogen (Fg) levels, along with the D-D/Fg ratio, were recorded on the first postoperative day. Group comparisons were performed using t-tests. Logistic regression analysis was conducted to identify independent risk factors, and the predictive value of these factors was evaluated using receiver operating characteristic (ROC) curve analysis.  Results  In the DVT group, 18 patients had diabetes. Levels of TG (1.78 ± 0.44 mmol/L), CHOL (4.70 ± 1.84 mmol/L), D-D (0.40 ± 0.17 mg/L), and the D-D/Fg ratio (0.24 ± 0.07) were significantly higher than in the non-DVT group (P < 0.05). Logistic regression identified TG, CHOL, D-D, and the D-D/Fg ratio as independent risk factors for DVT, with odds ratios of 0.987, 2.395, 0.8, 4.992, and 9.004, respectively (P < 0.05). ROC curve analysis yielded areas under the curve (AUCs) of 0.715, 0.69, 0.614, and 0.726 for TG, CHOL, D-D, and the D-D/Fg ratio, respectively. Sensitivities were 0.643, 0.500, 0.429, and 0.857, and specificities were 0.694, 0.978, 0.918, and 0.537, respectively.  Conclusion  Elevated levels of TG, CHOL, D-D, and the D-D/Fg ratio are independent risk factors for DVT following total hip arthroplasty in elderly patients. Among these, the D-D/Fg ratio demonstrated the highest sensitivity and may serve as an effective marker for early-stage DVT screening.
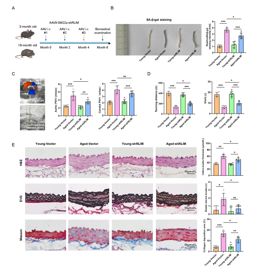
Targeting the E3 ligase RLIM to regulate VSMC phenotypic switching in vascular aging: implications for cold stress
Wenqian Jiang, Madi Guo, Xu Wang, Xin Liu, Yong Zhang
2025, 5(3): 147-156. doi: 10.1515/fzm-2025-0018
Abstract:
  Objective  Cold exposure may impair vascular function and promote cardiovascular diseases (CVDs) by causing vasoconstriction, hemodynamic changes, and sympathetic activation. Vascular aging, a key factor in CVDs, is linked to phenotypic switching of vascular smooth muscle cells (VSMCs), but its regulatory mechanisms are not fully understood.  Materials and methods  We used aged C57BL/6 mice and D-galactose-induced senescent VSMCs to investigate the role of the E3 ligase RLIM in arterial aging. RLIM knockdown and overexpression in vivo were achieved using adenoassociated virus (AAV) vectors. Vascular aging and stiffness were assessed using β-galactosidase staining, pulse wave velocity (PWV) measurements, and histological staining. Proteomic profiling was conducted to identify key protein alterations associated with vascular dysfunction and to elucidate underlying mechanisms.  Results  RLIM expression was significantly upregulated in the aortae of aged mice and D-galactose-induced senescent VSMCs. AAV-mediated RLIM knockdown significantly attenuated vascular aging, as evidenced by vascular ultrasound and histological assessments. Conversely, RLIM overexpression exacerbated vascular damage. Proteomic analysis revealed that RLIM knockdown in VSMCs from aged mice resulted in increased expression of smooth muscle contractile proteins and decreased levels of inflammatory markers, indicating a phenotypic shift toward a more contractile state.  Conclusion  These findings identify RLIM as a key regulator of arterial aging and a promising therapeutic target for age-related cardiovascular diseases.
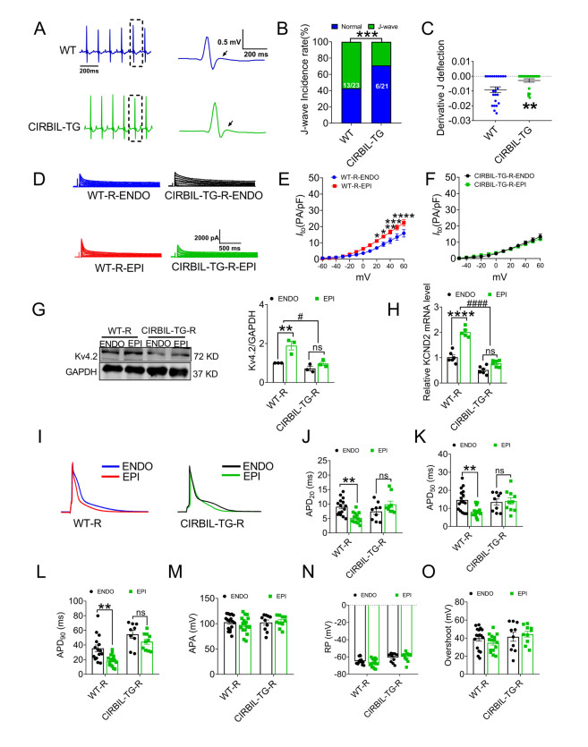
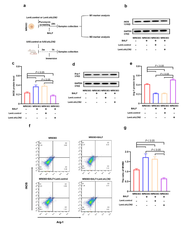
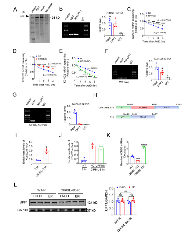
Deficiency of LncRNA-CIRBIL promotes J-wave syndrome by enhancing transmural heterogeneity of Ito current: LncCIRBIL regulates J-wave syndrome via UPF1
Xuexin Jin, Wenbo Ma, Jinyun Guo, Yueying Qu, Haiyu Gao, Dechun Yin, Desheng Li, Ling Shi, Jialiang Li, Jiudong Ma, Lingmin Zhang, Hongli Shan, Yanjie Lu, Yue Li, Dongmei Gong, Zhenwei Pan
2025, 5(3): 157-169. doi: 10.1515/fzm-2025-0019
Abstract:
  Background  Transmural heterogeneity of the transient outward potassium current (Ito) is a major contributor to J-wave syndrome (JWS). However, the underlying molecular mechanisms remain elusive. The present study aimed to investigate the role of cardiac injury-related bclaf1-interacting lncRNA (lncCIRBIL) in JWS and to delineate the molecular mechanisms.  Methods  Whole-cell patch-clamp techniques were used to record ionic currents and action potentials (APs). Protein and mRNA expression related to Ito current were assessed. RNA immunoprecipitation, RNA Pulldown, mRNA stability, and decapping assays were performed to dissect the underlying mechanisms.  Results  Plasma lncCIRBIL levels were significantly reduced in JWS patients and cold-induced JWS mice. Knockout of lncCIRBIL increased the incidence of J-wave and the susceptibility to ventricular arrhythmia in mice. In lncCIRBIL-deficient mice, the transmural gradient of Kv4.2 expression and Ito current density was markedly enhanced in the right ventricle, but not the left ventricle. In contrast, cardiomyocyte-specific transgenic overexpression of lncCIRBIL produced the opposite effects. In human induced pluripotent stem cell-derived cardiomyocytes (hiPSC-CMs), the conserved human homologous fragment of lncCIRBIL (hcf-CIRBIL) suppressed Ito, attenuated the AP notch, and prolonged APD20. Mechanistically, lncCIRBIL directly binds to up-frameshift protein1 (UPF1), promoting KCND2 mRNA decay by enhancing its decapping.  Conclusions  LncCIRBIL modulates the transmural heterogeneity of KCND2 expression by regulating UPF1-mediated mRNA decay. Inhibition of lncCIRBIL exacerbates JWS by enhancing right ventricular Ito heterogeneity, whereas its overexpression exerts protective effects. These findings identify lncCIRBIL as a potential therapeutic target for J-wave syndrome.
Prognostic value of combined lymphocyte-to-monocyte ratio and cancer antigen 724 in patients with proximal gastric cancer residing in extremely cold regions
Xiqing Zhu, Dali Li, Shanshan Liang, Huaxing Wu, Haibin Song
2025, 5(3): 170-179. doi: 10.1515/fzm-2025-0020
Abstract:
  Background  This study aimed to evaluate the prognostic value of the lymphocyte-to-monocyte ratio (LMR) and cancer antigen 724 (CA724) in patients with proximal gastric cancer residing in cold climate regions.  Methods  A retrospective analysis was conducted on 313 patients diagnosed with proximal gastric cancer in cold climate regions between 2014 and 2017. Preoperative hematological markers, including LMR and CA724, were assessed. Receiver operating characteristic (ROC) curves were used to determine optimal cutoff values, which were then combined to form the LMR + CA724 score. Statistical analyses included Kaplan-Meier survival curves, log-rank tests, and Cox proportional hazards regression.  Results  A high preoperative LMR + CA724 score was significantly associated with older age, advanced pTNM stage, vascular invasion, and elevated levels of NMPVR, NMR, and AAR. The LMR + CA724 score demonstrated a higher area under the curve (AUC) compared to LMR or CA724 alone. Multivariate analysis identified pTNM stage, Borrmann type, histological type, and the LMR + CA724 score as independent prognostic factors for overall survival (OS). A nomogram incorporating these four variables achieved an AUC of 0.817, indicating strong predictive performance.  Conclusion  The LMR + CA724 score is a reliable and independent prognostic indicator for patients with proximal gastric cancer in cold climate regions. Its integration into clinical practice may support treatment planning and long-term management by enhancing personalized care. Further prospective studies are warranted to validate these findings in broader and more diverse patient populations.
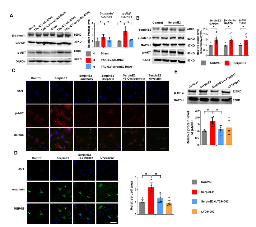
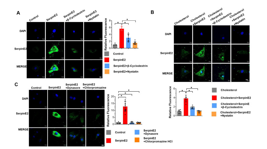
Intercellular transfer of SerpinE2 activates PI3K-AKT and β-catenin signaling to promote cardiac hypertrophy
Lifang Lv, Xiao Liu, Xiaona Wang, Huizhen Zhang, Mingxiu Zhang, Chao Li, Yao Liu, Lan Zheng, Ruonan Yang, Guozhao Wei, Lina Xuan, Qiang Gao, Xiaoqiang E, Tong Yu, Tianyu Li, Hongli Shan, Xuelian Li
2025, 5(3): 180-192. doi: 10.1515/fzm-2025-0021
Abstract:
  Background  Effective inhibition of pathological cardiac hypertrophy is critical for managing various cardiovascular diseases, especially in cold environments. The communication between cardiomyocytes and fibroblasts, mediated by secreted proteins, plays a significant role in the development and progression of pathological cardiac hypertrophy. Serpin Family E Member 2 (serpinE2), secreted by fibroblasts into the extracellular space, has been implicated in this process. However, whether serpinE2 can be internalized by cardiomyocytes and whether cold exposure influences this process remains unclear.  Materials and methods  Mice were subjected to cold exposure (4 ℃, 12 h/day for 8 weeks), and cardiac hypertrophy was induced by transverse aortic constriction (TAC). SerpinE2 expression was silenced by short interfering RNA (siRNA). Cardiac fibroblasts were stimulated with angiotensin Ⅱ (Ang Ⅱ) to induce serpinE2 secretion. Exogenous recombinant serpinE2, labeled with DyLight 488 or His-tag, was used to evaluate its internalization and functional role in cardiomyocytes. Internalization was inhibited by using antibodies against serpinE2, heparin, or endocytosis inhibitors (β-cyclodextrin, nystatin, dynasore, and chlorpromazine). Chromatin immunoprecipitation followed by quantitative polymerase chain reaction (PCR) was used to assess the binding of the transcription factor CDX1 to the serpinE2 promoter.  Results  Cold exposure significantly increased serpinE2 mRNA and protein expression in mouse hearts. SerpinE2 levels were also upregulated in plasma and cardiac tissue following TAC. Knockdown of serpinE2 attenuated TAC-induced hypertrophy, restored left ventricular function, and reduced atrial natriuretic peptide, brain natriuretic peptide, and β-myosin heavy chain fragment levels. Exogenous serpinE2 promoted cardiomyocyte hypertrophy, an effect that was reversed by serpinE2 knockdown. Co-culture with conditioned medium from Ang Ⅱ-stimulated fibroblasts increased serpinE2 expression in cardiomyocytes. Exogenous serpinE2 was internalized via endocytosis, which was inhibited by antibodies, heparin, and endocytosis blockers. Internalized serpinE2 activated the protein kinase B (AKT)/β-catenin pathway in cardiomyocytes. CDX1 bound to the serpinE2 promoter and promoted its transcription in fibroblasts. CDX1 overexpression increased serpinE2 and collagen expression, while its suppression had the opposite effect. Administration of exogenous fibroblast growth factor 4 (FGF4) or overexpression of FGF4 plasmid upregulated CDX1, serpinE2, and collagen expression in fibroblasts.  Conclusions  SerpinE2 expression is responsive to cold stress and mediates intercellular communication between fibroblasts and cardiomyocytes. Fibroblast-secreted serpinE2 is internalized by cardiomyocytes via endocytosis, promoting hypertrophy through activation of the phosphatidylinositol 3-kinase (PI3K)-AKT/β-catenin pathway. The FGF4-CDX1 axis regulates serpinE2 expression and secretion in cardiac fibroblasts.