Volume 5 Issue 3
Jul.  2025
Turn off MathJax
Article Contents
Xuexin Jin, Wenbo Ma, Jinyun Guo, Yueying Qu, Haiyu Gao, Dechun Yin, Desheng Li, Ling Shi, Jialiang Li, Jiudong Ma, Lingmin Zhang, Hongli Shan, Yanjie Lu, Yue Li, Dongmei Gong, Zhenwei Pan. Deficiency of LncRNA-CIRBIL promotes J-wave syndrome by enhancing transmural heterogeneity of Ito current: LncCIRBIL regulates J-wave syndrome via UPF1[J]. Frigid Zone Medicine, 2025, 5(3): 157-169. doi: 10.1515/fzm-2025-0019
Citation: Xuexin Jin, Wenbo Ma, Jinyun Guo, Yueying Qu, Haiyu Gao, Dechun Yin, Desheng Li, Ling Shi, Jialiang Li, Jiudong Ma, Lingmin Zhang, Hongli Shan, Yanjie Lu, Yue Li, Dongmei Gong, Zhenwei Pan. Deficiency of LncRNA-CIRBIL promotes J-wave syndrome by enhancing transmural heterogeneity of Ito current: LncCIRBIL regulates J-wave syndrome via UPF1[J]. Frigid Zone Medicine, 2025, 5(3): 157-169. doi: 10.1515/fzm-2025-0019

Deficiency of LncRNA-CIRBIL promotes J-wave syndrome by enhancing transmural heterogeneity of Ito current: LncCIRBIL regulates J-wave syndrome via UPF1

doi: 10.1515/fzm-2025-0019
Funds:

National Natural Science Foundation of China 82270320 to Yin D C

National Natural Science Foundation of China 82300280 to Jin X X

National Natural Science Foundation of China 82070344, 81870295 to Pan Z W

HMU Marshal Initiative Funding HMUMIF-21017 to Pan Z W

Excellent Young Medical Talents Training Fund of the First Affiliated Hospital of Harbin Medical University 2024YQ03 to Jin X X

More Information
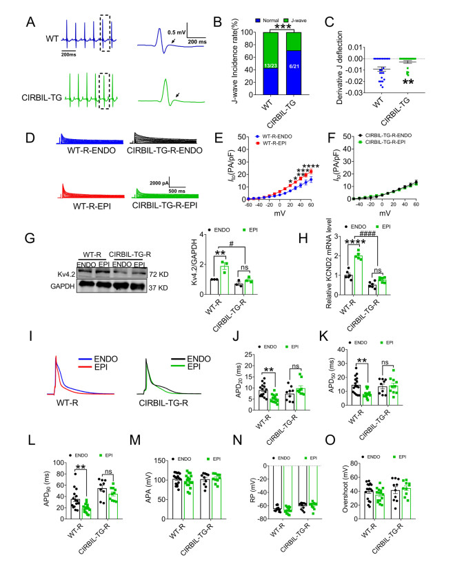
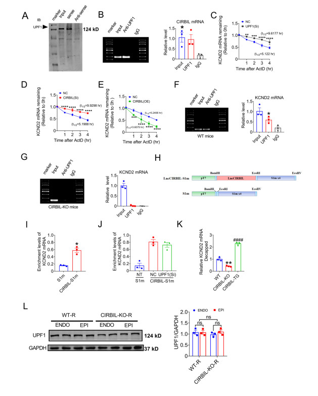
  •   Background  Transmural heterogeneity of the transient outward potassium current (Ito) is a major contributor to J-wave syndrome (JWS). However, the underlying molecular mechanisms remain elusive. The present study aimed to investigate the role of cardiac injury-related bclaf1-interacting lncRNA (lncCIRBIL) in JWS and to delineate the molecular mechanisms.  Methods  Whole-cell patch-clamp techniques were used to record ionic currents and action potentials (APs). Protein and mRNA expression related to Ito current were assessed. RNA immunoprecipitation, RNA Pulldown, mRNA stability, and decapping assays were performed to dissect the underlying mechanisms.  Results  Plasma lncCIRBIL levels were significantly reduced in JWS patients and cold-induced JWS mice. Knockout of lncCIRBIL increased the incidence of J-wave and the susceptibility to ventricular arrhythmia in mice. In lncCIRBIL-deficient mice, the transmural gradient of Kv4.2 expression and Ito current density was markedly enhanced in the right ventricle, but not the left ventricle. In contrast, cardiomyocyte-specific transgenic overexpression of lncCIRBIL produced the opposite effects. In human induced pluripotent stem cell-derived cardiomyocytes (hiPSC-CMs), the conserved human homologous fragment of lncCIRBIL (hcf-CIRBIL) suppressed Ito, attenuated the AP notch, and prolonged APD20. Mechanistically, lncCIRBIL directly binds to up-frameshift protein1 (UPF1), promoting KCND2 mRNA decay by enhancing its decapping.  Conclusions  LncCIRBIL modulates the transmural heterogeneity of KCND2 expression by regulating UPF1-mediated mRNA decay. Inhibition of lncCIRBIL exacerbates JWS by enhancing right ventricular Ito heterogeneity, whereas its overexpression exerts protective effects. These findings identify lncCIRBIL as a potential therapeutic target for J-wave syndrome.

     

  • loading
  • [1]
    Macfarlane P W, Antzelevitch C, Haissaguerre M, et al. The early repolarization pattern: a consensus paper. J Am Coll Cardiol, 2015; 66(4): 470-477. doi: 10.1016/j.jacc.2015.05.033
    [2]
    Antzelevitch C, Yan G X. J wave syndromes. Heart Rhythm, 2010; 7(4): 549-558. doi: 10.1016/j.hrthm.2009.12.006
    [3]
    Antzelevitch C, Yan G X. J-wave syndromes: brugada and early repolarization syndromes. Heart Rhythm, 2015; 12(8): 1852-1866. doi: 10.1016/j.hrthm.2015.04.014
    [4]
    Yan G X, Antzelevitch C. Cellular basis for the electrocardiographic J wave. Circulation, 1996; 93(2): 372-379. doi: 10.1161/01.CIR.93.2.372
    [5]
    Remme C A, Verkerk A O, Hoogaars W M, et al. The cardiac sodium channel displays differential distribution in the conduction system and transmural heterogeneity in the murine ventricular myocardium. Basic Res Cardiol, 2009; 104(5): 511-522. doi: 10.1007/s00395-009-0012-8
    [6]
    Kim S H, Kim D Y, Kim H J, et al. Early repolarization with horizontal ST segment may be associated with aborted sudden cardiac arrest: a retrospective case control study. BMC Cardiovasc Disord, 2012; 12: 122. doi: 10.1186/1471-2261-12-122
    [7]
    Lee W S, Nam G B, Kim S H, et al. ECG features and proarrhythmic potentials of therapeutic hypothermia. Heart, 2016; 102(19): 1558-1565. doi: 10.1136/heartjnl-2015-308821
    [8]
    Ponnusamy M, Liu F, Zhang Y H, et al. Long noncoding RNA CPR (Cardiomyocyte Proliferation Regulator) regulates cardiomyocyte proliferation and cardiac repair. Circulation, 2019; 139(23): 2668-2684. doi: 10.1161/CIRCULATIONAHA.118.035832
    [9]
    Gao R, Wang L, Bei Y, et al. Long noncoding RNA cardiac physiological hypertrophy-associated regulator induces cardiac physiological hypertrophy and promotes functional recovery after myocardial ischemia-reperfusion injury. Circulation, 2021; 144(4): 303317. doi: 10.1161/CIRCULATIONAHA.120.050446
    [10]
    Du J, Li Z, Wang X, et al. Long noncoding RNA TCONS-00106987 promotes atrial electrical remodelling during atrial fibrillation by sponging miR-26 to regulate KCNJ2. J Cell Mol Med, 2020; 24(21): 12777-12788. doi: 10.1111/jcmm.15869
    [11]
    Zhang Y, Sun L, Xuan L, et al. Long non-coding RNA CCRR controls cardiac conduction via regulating intercellular coupling. Nat Commun, 2018; 9(1): 4176. doi: 10.1038/s41467-018-06637-9
    [12]
    Babapoor-Farrokhran S, Gill D, Rasekhi R T. The role of long noncoding RNAs in atrial fibrillation. Heart Rhythm, 2020; 17(6): 10431049. doi: 10.1016/j.hrthm.2020.01.015
    [13]
    Bertaso F, Sharpe C C, Hendry B M, et al. Expression of voltage-gated K + channels in human atrium. Basic Res Cardiol, 2002; 97(6): 424-433. doi: 10.1007/s00395-002-0377-4
    [14]
    Yang B, Lin H, Xiao J, et al. The muscle-specific microRNA miR-1 regulates cardiac arrhythmogenic potential by targeting GJA1 and KCNJ2. Nat Med, 2007; 13(4): 486-491. doi: 10.1038/nm1569
    [15]
    Yeh C F, Chang Y E, Lu C Y, et al. Expedition to the missing link: long noncoding RNAs in cardiovascular diseases. J Biomed Sci, 2020; 27(1): 48. doi: 10.1186/s12929-020-00647-w
    [16]
    Zhang Y, Zhang X, Cai B, et al. The long noncoding RNA lncCIRBIL disrupts the nuclear translocation of Bclaf1 alleviating cardiac ischemiareperfusion injury. Nat Commun, 2021; 12(1): 522. doi: 10.1038/s41467-020-20844-3
    [17]
    Behr E R. J-wave syndromes, SCN5A, and cardiac conduction reserve: two sides of the same coin? J Am Coll Cardiol, 2021; 78(16): 1618-1620. doi: 10.1016/j.jacc.2021.09.003
    [18]
    Antzelevitch C, Di Diego J M. J wave syndromes: what's new? Trends Cardiovasc Med, 2021; 32(6): 350-363. doi: 10.1016/j.tcm.2021.07.001
    [19]
    He F, Jacobson A. Control of mRNA decapping by positive and negative regulatory elements in the Dcp2 C-terminal domain. RNA, 2015; 21(9): 1633-1647. doi: 10.1261/rna.052449.115
    [20]
    Long Q Q, Wang H, Gao W, et al. Long noncoding RNA Kcna2 antisense RNA contributes to ventricular arrhythmias via silencing kcna2 in rats with congestive heart failure. J Am Heart Assoc, 2017; 6(12): E005965. doi: 10.1161/JAHA.117.005965
    [21]
    Badri M, Patel A, Yan G X. Cellular and ionic basis of J-wave syndromes. Trends Cardiovasc Med, 2015; 25(1): 12-21. doi: 10.1016/j.tcm.2014.09.003
    [22]
    Veerman C C, Podliesna S, Tadros R, et al. The brugada syndrome susceptibility gene HEY2 modulates cardiac transmural ion channel patterning and electrical heterogeneity. Circ Res, 2017; 121(5): 537-548. doi: 10.1161/CIRCRESAHA.117.310959
    [23]
    Kim K H, Oh Y, Liu J, et al. Irx5 and transient outward K(+) currents contribute to transmural contractile heterogeneities in the mouse ventricle. Am J Physiol Heart Circ Physiol, 2022; 322(5): H725-H741. doi: 10.1152/ajpheart.00572.2021
    [24]
    Gaborit N, Le Bouter S, Szuts V, et al. Regional and tissue specific transcript signatures of ion channel genes in the non-diseased human heart. J Physiol, 2007; 582(Pt 2): 675-693. doi: 10.1113/jphysiol.2006.126714
    [25]
    Bridges M C, Daulagala A C, Kourtidis A. LNCcation: lncRNA localization and function. J Cell Biol, 2021; 220(2): E202009045. doi: 10.1083/jcb.202009045
    [26]
    Hwang H J, Park Y, Kim Y K. UPF1: from mRNA surveillance to protein quality control. Biomedicines, 2021; 9(8): 995. doi: 10.3390/biomedicines9080995
    [27]
    Kim Y K, Maquat L E. UPFront and center in RNA decay: UPF1 in nonsense-mediated mRNA decay and beyond. RNA, 2019; 25(4): 407422. doi: 10.1261/rna.070136.118
    [28]
    Gibbs M R, Chanfreau G F. UPF1 adds an m(6)A feather to its (de) cap. Cell Rep, 2022; 39(8): 110898. doi: 10.1016/j.celrep.2022.110898
    [29]
    Yoon J H, Abdelmohsen K, Gorospe M. Posttranscriptional gene regulation by long noncoding RNA. J Mol Biol, 2013; 425(19): 3723-3730. doi: 10.1016/j.jmb.2012.11.024
    [30]
    Gong C, Maquat L E. lncRNAs transactivate STAU1-mediated mRNA decay by duplexing with 3' UTRs via Alu elements. Nature, 2011; 470(7333): 284-288. doi: 10.1038/nature09701
    [31]
    Guo W, Liu S, Cheng Y, et al. ICAM-1-Related noncoding RNA in cancer stem cells maintains ICAM-1 expression in hepatocellular carcinoma. Clin Cancer Res, 2016; 22(8): 2041-2050. doi: 10.1158/1078-0432.CCR-14-3106
    [32]
    Damas N D, Marcatti M, Come C, et al. SNHG5 promotes colorectal cancer cell survival by counteracting STAU1-mediated mRNA destabilization. Nat Commun, 2016; 7: 13875. doi: 10.1038/ncomms13875
    [33]
    Lee H C, Kang D, Han N, et al. A novel long noncoding RNA Linc-ASEN represses cellular senescence through multileveled reduction of p21 expression. Cell Death Differ, 2020; 27(6): 1844-1861. doi: 10.1038/s41418-019-0467-6
    [34]
    Yamaki M, Sato N, Imanishi R, et al. Low room temperature can trigger ventricular fibrillation in J wave syndromes. HeartRhythm Case Rep, 2016; 2(4): 347-350. doi: 10.1016/j.hrcr.2016.04.003
  • fzm-5-3-157_ESM.docx
  • 加载中

Catalog

    通讯作者: 陈斌, bchen63@163.com
    • 1. 

      沈阳化工大学材料科学与工程学院 沈阳 110142

    1. 本站搜索
    2. 百度学术搜索
    3. 万方数据库搜索
    4. CNKI搜索

    Figures(8)

    Article Metrics

    Article views (344) PDF downloads(8) Cited by()
    Proportional views
    Related

    /

    DownLoad:  Full-Size Img  PowerPoint
    Return
    Return