Volume 5 Issue 3
Jul.  2025
Turn off MathJax
Article Contents
Ruonan Zhang, Li Zhang, Yuqing Jiang, Zhiwei Zhao, Guanyu Zhang, Yongqiang Zhang, Shuai Wu, Xi Li, Danfeng Yang. Cordycepin ameliorates brown adipose tissue whitening induced by long-term continuous light exposure via the AMPK/PGC-1α/UCP1 signaling pathway[J]. Frigid Zone Medicine, 2025, 5(3): 129-140. doi: 10.1515/fzm-2025-0016
Citation: Ruonan Zhang, Li Zhang, Yuqing Jiang, Zhiwei Zhao, Guanyu Zhang, Yongqiang Zhang, Shuai Wu, Xi Li, Danfeng Yang. Cordycepin ameliorates brown adipose tissue whitening induced by long-term continuous light exposure via the AMPK/PGC-1α/UCP1 signaling pathway[J]. Frigid Zone Medicine, 2025, 5(3): 129-140. doi: 10.1515/fzm-2025-0016

Cordycepin ameliorates brown adipose tissue whitening induced by long-term continuous light exposure via the AMPK/PGC-1α/UCP1 signaling pathway

doi: 10.1515/fzm-2025-0016
Funds:  Not applicable
More Information
  • Corresponding author: Xi Li, E-mail: woshiliulangdeyu@163.com; Danfeng Yang, E-mail: fengdyd@126.com
  • #These authors contributed equally to this work

  • Received Date: 2025-02-21
  • Accepted Date: 2025-05-09
  • Available Online: 2025-07-01
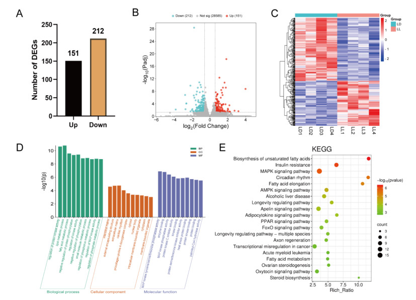
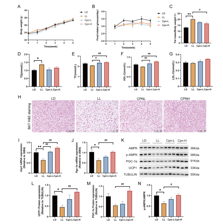
  •   Background  Long-term exposure to light has emerged as a novel risk factor for metabolic diseases. The whitening of brown adipose tissue (BAT) may play an important role in metabolic disorders caused by long-term continuous light exposure. This study aimed to investigate the morphological and functional alterations in BAT under continuous light conditions and to identify traditional Chinese medicine compounds capable of reversing these changes.  Methods  A metabolic disorder model was established by subjecting mice to continuous light exposure for 5 weeks. During this period, body weight, food intake, and body fat percentage were monitored. Serum levels of triglyceride (TG), total cholesterol (TC), high density lipoprotein cholesterol (HDL-C), and low density lipoprotein cholesterol (LDL-C) were measured to assess lipid metabolism. Histological changes in BAT were examined using H&E staining. The expression of the thermogenic marker uncoupling protein 1 (UCP1) in BAT was determined by RT-qPCR and Western blot to evaluate thermogenic function. RNA sequencing (RNA-seq) was employed to identify differentially expressed genes (DEGs) involved in BAT whitening induced by prolonged continuous light exposure. DEGs were analyzed using the connectivity map (CMap) database to identify potential preventive and therapeutic compounds. The therapeutic efficacy of the selected compounds was subsequently evaluated using the above indicators, and key pathways were validated through western blot analysis.  Results  After 5 weeks of continuous light exposure, mice exhibited increased body fat percentage and serum levels of TG, impaired mitochondrial function, reduced thermogenic capacity, and whitening of BAT. Gene ontology (GO) and Kyoto encyclopedia of genes and genomes (KEGG) enrichment analyses indicated that BAT whitening was primarily associated with the adenosine 5'-monophosphate-activated protein kinase (AMPK) signaling pathway, fatty acid metabolism, and circadian rhythm. Ten hub genes identified using Cytoscape were mainly related to AMPK signaling and heat shock proteins. In vivo experiments showed that cordycepin significantly attenuated the increase in body fat percentage caused by prolonged light exposure. This effect was mediated by activation of the AMPK/PGC-1α/UCP1 signaling pathway, which restored the multilocular morphology and thermogenic function of BAT.  Conclusion  Cordycepin mitigates continuous light-induced BAT whitening and metabolic disturbances by activating the AMPK signaling pathway.

     

  • loading
  • [1]
    Kolomeichuk SN, Korostovtseva LS, Morozov A V, et al. Comparative analysis of sleep hygiene and patterns among adolescents in two Russian Arctic regions: a pilot study. Children (Basel), 2024; 11(3): 279.
    [2]
    Thuany M, Viljoen C, Gomes T N, et al. Antarctic expeditions: a systematic review of the physiological, nutritional, body composition and psychological responses to treks across the continental ice. Sports Med, 2024; 55(5): 1145-1163.
    [3]
    Maciejczyk M, Arazny A, Opyrchal M. Changes in aerobic performance, body composition, and physical activity in polar explorers during a year-long stay at the polar station in the Arctic. Int J Biometeorol, 2017; 61(4): 669-675. doi: 10.1007/s00484-016-1244-6
    [4]
    Xu Y J, Xie Z Y, Gong Y C, et al. The association between outdoor light at night exposure and adult obesity in Northeastern China. Int J Environ Health Res, 2024; 34(2): 708-718. doi: 10.1080/09603123.2023.2165046
    [5]
    Sakers A, De Siqueira M K, Seale P, et al. Adipose-tissue plasticity in health and disease. Cell, 2022; 185(3): 419-446. doi: 10.1016/j.cell.2021.12.016
    [6]
    Cedikova M, Kripnerová M, Dvorakova J, et al. Mitochondria in white, brown, and beige adipocytes. Stem Cells Int, 2016; 2016: 6067349. doi: 10.1155/2016/6067349
    [7]
    Lee P, Bova R, Schofield L, et al. Brown adipose tissue exhibits a glucose-responsive thermogenic biorhythm in humans. Cell Metabolism, 2016; 23(4): 602-609. doi: 10.1016/j.cmet.2016.02.007
    [8]
    Kuipers E N, Held N M, In Het Panhuis W, et al. A single day of high-fat diet feeding induces lipid accumulation and insulin resistance in brown adipose tissue in mice. Am J Physiol Endocrinol Metab, 2019; 317(5): E820-E830. doi: 10.1152/ajpendo.00123.2019
    [9]
    Pan X X, Yao K L, Yang Y F, et al. Senescent T cell induces brown adipose tissue "whitening" via secreting IFN-gamma. Front Cell Dev Biol, 2021; 9: 637424. doi: 10.3389/fcell.2021.637424
    [10]
    Hao L, Khan M S H, Zu Y, et al. Thermoneutrality inhibits thermogenic markers and exacerbates nonalcoholic fatty liver disease in mice. Int J Mol Sci, 2024; 25(15): 8482. doi: 10.3390/ijms25158482
    [11]
    Bolin A P, De Fatima Silva F, Salgueiro R B, et al. Glucocorticoid modulates oxidative and thermogenic function of rat brown adipose tissue and human brown adipocytes. J Cell Physiol, 2024; 239(9): 1-12.
    [12]
    Kooijman S, Van Den Berg R, Ramkisoensing A, et al. Prolonged daily light exposure increases body fat mass through attenuation of brown adipose tissue activity. Proc Natl Acad Sci U S A, 2015; 112(21): 6748-6753. doi: 10.1073/pnas.1504239112
    [13]
    Li X, Xiong X, Yi C. Epitranscriptome sequencing technologies: decoding RNA modifications. Nat Methods, 2016; 14(1): 23-31.
    [14]
    Du K, Chen G H, Bai X, et al. Dynamics of transcriptome and chromatin accessibility revealed sequential regulation of potential transcription factors during the brown adipose tissue whitening in rabbits. Front Cell Dev Biol, 2022; 10: 981661. doi: 10.3389/fcell.2022.981661
    [15]
    Lyu J, Liu Y, Liu F, et al. Therapeutic effect and mechanisms of traditional Chinese medicine compound (Qilong capsule) in the treatment of ischemic stroke. Phytomedicine, 2024; 132: 155781. doi: 10.1016/j.phymed.2024.155781
    [16]
    Huang W, Yu P, Zhao X, et al. CMAP prediction and experimental validation of Forskolin as a podocyte protective and anti-proteinuric drug for nephrotoxic serum-treated mice. Biochem Pharmacol, 2025; 232: 116727. doi: 10.1016/j.bcp.2024.116727
    [17]
    Markina N O, Matveev G A, Zasypkin G G, et al. Role of brown adipose tissue in metabolic health and efficacy of drug treatment for obesity. J Clin Med, 2024; 13(14): 4151. doi: 10.3390/jcm13144151
    [18]
    Carpentier A C, Blondin D P, Virtanen K A, et al. Brown Adipose Tissue Energy Metabolism in Humans. Front Endocrinol (Lausanne), 2018; 9: 447. doi: 10.3389/fendo.2018.00447
    [19]
    Li Y, Cao S, Li Y. Mechanistic study of heat shock protein 60-mediated apoptosis in DF-1 cells. Poult Sci, 2024; 103(6): 103619. doi: 10.1016/j.psj.2024.103619
    [20]
    Zininga T, Ramatsui L, Shonhai A. Heat shock proteins as immunomodulants. Molecules, 2018; 23(11): 2846. doi: 10.3390/molecules23112846
    [21]
    Wong S H D, Yin B, Li Z, et al. Mechanical manipulation of cancer cell tumorigenicity via heat shock protein signaling. Sci Adv, 2023; 9(27): 9593. doi: 10.1126/sciadv.adg9593
    [22]
    Day E A, Townsend L K, Rehal S, et al. Macrophage AMPK β1 activation by PF-06409577 reduces the inflammatory response, cholesterol synthesis, and atherosclerosis in mice. iScience, 2023; 26(11): 108269. doi: 10.1016/j.isci.2023.108269
    [23]
    Cheng Y, Mei X, Shao W, et al. Nobiletin alleviates macrophage M2 polarization by activating AMPK-mTOR-mediated autophagy in pulmonary fibrosis mice. Int Immunopharmacol, 2024; 139: 112792. doi: 10.1016/j.intimp.2024.112792
    [24]
    Shen B, Wen Y, Li S, et al. Paeonol ameliorates hyperlipidemia and autophagy in mice by regulating Nrf2 and AMPK/mTOR pathways. Phytomedicine, 2024; 132: 155839. doi: 10.1016/j.phymed.2024.155839
    [25]
    Wu F, Lu F, Dong H, et al. Oxyberberine inhibits hepatic gluconeogenesis via AMPK-mediated suppression of FoxO1 and CRTC2 signaling axes. Phytother Res, 2024, Online ahead of print.
    [26]
    Sagliocchi S, Schiano E, Acampora L, et al. AbaComplex enhances mitochondrial biogenesis and adipose tissue browning: implications for obesity and glucose regulation. Foods, 2024; 14(1): 48. doi: 10.3390/foods14010048
    [27]
    Tang X, Shi Y, Chen Y, et al. Tetrahydroberberrubine exhibits preventive effect on obesity by activating PGC1α-mediated thermogenesis in white and brown adipose tissue. Biochemical pharmacology, 2024; 226: 116381. doi: 10.1016/j.bcp.2024.116381
    [28]
    Zhang Y Q, Zhang Z Z, Zhang Y W, et al. Baicalin promotes the activation of brown and white adipose tissue through AMPK/PGC1α pathway. Eur J Pharmacol, 2022; 922: 174913. doi: 10.1016/j.ejphar.2022.174913
    [29]
    Wang H, An Y, Rajput S A, et al. Resveratrol and (-)-epigallocatechin-3-gallate regulate lipid metabolism by activating the AMPK pathway in hepatocytes. Biology, 2024; 13(6): 368. doi: 10.3390/biology13060368
    [30]
    Lan T, Yu Y, Zhang J, et al. Cordycepin ameliorates nonalcoholic steatohepatitis by activation of the AMP-activated protein kinase signaling pathway. Hepatology, 2021; 74(2): 686-703. doi: 10.1002/hep.31749
    [31]
    Shen B, Wang Y, Cheng J, et al. Pterostilbene alleviated NAFLD via AMPK/mTOR signaling pathways and autophagy by promoting Nrf2. Phytomedicine: international journal of phytotherapy and phytopharmacology, 2023; 109: 154561. doi: 10.1016/j.phymed.2022.154561
    [32]
    Gómez-garcía I, Fernández-quintela A, Portillo M P, et al. Changes in brown adipose tissue induced by resveratrol and its analogue pterostilbene in rats fed with a high-fat high-fructose diet. J Physiol Biochem, 2024; 80(3): 627-637. doi: 10.1007/s13105-023-00985-x
    [33]
    Yan H, Shao M, Lin X, et al. Resveratrol stimulates brown of white adipose via regulating ERK/DRP1-mediated mitochondrial fission and improves systemic glucose homeostasis. Endocrine, 2025; 87(1): 144-158.
    [34]
    Nagao K, Jinnouchi T, Kai S, et al. Pterostilbene, a dimethylated analog of resveratrol, promotes energy metabolism in obese rats. J Nutr Biochem, 2017; 43: 151-155. doi: 10.1016/j.jnutbio.2017.02.009
    [35]
    Xu H, Wu B, Wang X, et al. Cordycepin regulates body weight by inhibiting lipid droplet formation, promoting lipolysis and recruiting beige adipocytes. J Pharm Pharmacol, 2019; 71(9): 1429-1439. doi: 10.1111/jphp.13127
    [36]
    Qi G, Zhou Y, Zhang X, et al. Cordycepin promotes browning of white adipose tissue through an AMP-activated protein kinase (AMPK)-dependent pathway. Acta Pharm Sin B, 2019; 9(1): 135-143. doi: 10.1016/j.apsb.2018.10.004
    [37]
    Meng J J, Shen J W, Li G, et al. Light modulates glucose metabolism by a retina-hypothalamus-brown adipose tissue axis. Cell, 2023; 186(2): 398-412. e17. doi: 10.1016/j.cell.2022.12.024
    [38]
    Rao F, Xue T. Circadian-independent light regulation of mammalian metabolism. Nat Metab, 2024; 6(6): 1000-1007. doi: 10.1038/s42255-024-01051-6
  • fzm-5-3-129_ESM.docx
  • 加载中

Catalog

    通讯作者: 陈斌, bchen63@163.com
    • 1. 

      沈阳化工大学材料科学与工程学院 沈阳 110142

    1. 本站搜索
    2. 百度学术搜索
    3. 万方数据库搜索
    4. CNKI搜索

    Figures(6)  / Tables(2)

    Article Metrics

    Article views (478) PDF downloads(15) Cited by()
    Proportional views
    Related

    /

    DownLoad:  Full-Size Img  PowerPoint
    Return
    Return