Current Issue

2025 Vol. 5, No. 4

Display Method:
Original Article
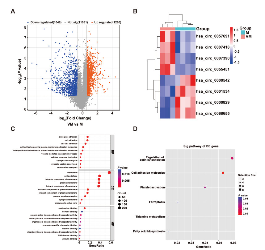
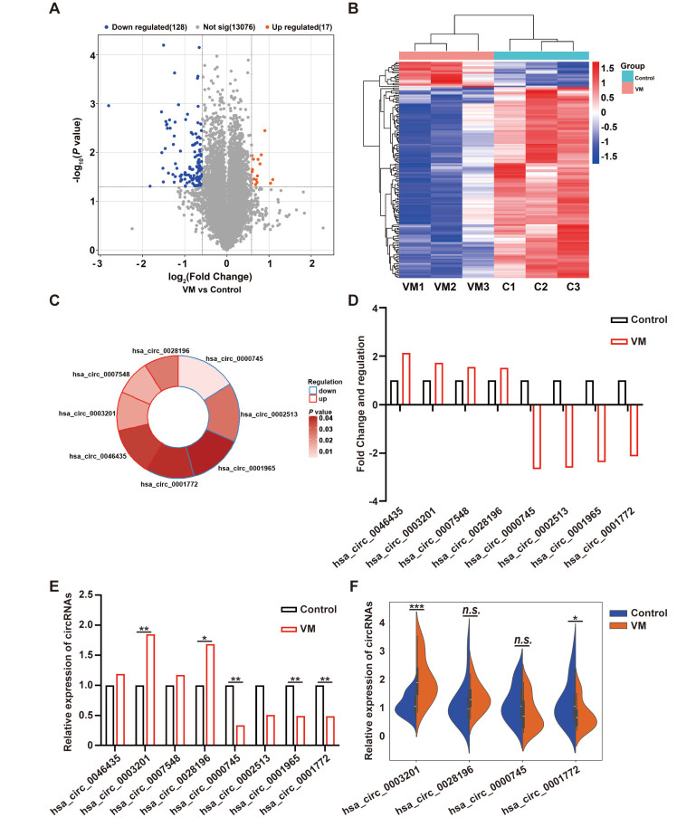
Circular RNA signatures in vestibular migraine and migraine from cold regions: Preliminary mechanistic insights
Qihui Chen, Jinghan Lin, Qingling Zhai, Qijun Yu, Yonghui Pan
2025, 5(4): 193-205. doi: 10.1515/fzm-2025-0022
Abstract:
  Background  Vestibular migraine (VM) is a common disorder characterized by recurrent dizziness or vertigo, often aggravated by cold exposure. This study aimed to identify differentially expressed circular RNAs (circRNAs) in cold-region VM and explore the underlying molecular mechanisms.  Methods  Peripheral blood samples from long-term residents of Heilongjiang Province profiled by circRNA microarray, and differentially expressed circRNAs were validated by quantitative reverse transcription polymerase chain reaction (qRT-PCR). A competing endogenous RNA (ceRNA) network and enriched pathways were inferred by bioinformatics. A VM-like mouse model was established using nitroglycerin (NTG) and kainic acid (KA) and confirmed by behavioral testing and western blot. The hsa_circ_0003201/miR-31-5p/triggering receptor expressed on myeloid cells 2 (TREM2) axis and related pathways were examined in clinical samples and in the trigeminal nucleus caudalis (TNC) and vestibular nuclei (VN) of mice using qRT-PCR, enzyme-linked immunosorbent assay (ELISA), and western blot. CircRNA microarray profiling also compared expression patterns between VM and migraine patients.  Results  Hsa_circ_0003201 was significantly upregulated in cold-region VM patients. Bioinformatic analyses revealed that hsa_circ_0003201 may regulate the miR-31-5p/TREM2 axis and be associated with phosphoinositide 3-kinase (PI3K)/protein kinase B (AKT) signaling, pyruvate metabolism, and transient receptor potential (TRP) pathways. Clinical validation confirmed increased hsa_circ_0003201 and TREM2 and decreased miR-31-5p. VM-like mice exhibited central sensitization and vestibular dysfunction, with increased TREM2, decreased miR-31-5p, and PI3K/AKT activation in the TNC and VN. Comparative circRNA analysis between VM and migraine patients indicated distinct expression patterns.  Conclusion  Hsa_circ_0003201 shows potential as a diagnostic biomarker for cold-region VM, and the hsa_circ_0003201/miR-31-5p/TREM2 axis may contribute to pathogenesis through PI3K/AKT signaling, pyruvate metabolism, and TRP-related pathways.
A pilot study on the correlation between dietary habits and osteoporosis in men living in the frigid regions of China
Yuqi Zhang, Xiaohan Miao, Meng Guo, Yizhen Nie, Yi Zeng, Chun Xu, Lihong Jiang, Jia Meng
2025, 5(4): 206-216. doi: 10.1515/fzm-2025-0023
Abstract:
  Objective  To analyze the risk of osteoporosis among middle-aged men in the cold regions of China (Heilongjiang Province) and provide theoretical support for the early identification of high-risk populations.  Methods  Bone mineral density (BMD) data were collected from male subjects aged 50-65 who met the inclusion criteria at the physical examination center of a hospital in Harbin between August to December 2022. General clinical data and dietary information were obtained through face-to-face interviews using a dietary questionnaire survey.  Results  The prevalence of osteoporosis and osteopenia was 14.38% and 52.06%, respectively, while normal bone mass accounted for 33.56%. Significant differences were observed among groups in smoking habits, sunlight exposure, exercise levels, and dietary patterns at each bone mass level. The BMD of the lumbar spine, femoral neck, and hip showed a negative correlation with the Dietary Inflammatory Index (DII) score. Multivariate logistic regression analysis revealed that smoking and a diet high in oil and salt were positively associated with the risk of osteoporosis. A pro-inflammatory diet was also positively correlated with osteoporosis risk, with individuals in this group being 7.723 times more likely to develop osteoporosis compared to those in the anti-inflammatory diet group.  Conclusion  The high prevalence of osteoporosis and osteopenia observed in this study highlighted that osteoporosis is a significant and pressing issue among middle-aged men. Smoking, limited sunlight exposure, reduced physical activity, diets high in oil and salt, and pro-inflammatory diets were identified as major risk factors for bone loss. These factors are closely linked to the geography, climate, and cultural practices of cold regions in China. Primary healthcare in this region should focus on the screening and prevention of osteoporosis in middle-aged men by promoting smoking cessation, increased sunlight exposure, adequate vitamin D supplementation, regular physical activity, and adherence to a healthy diet to maintain bone health.
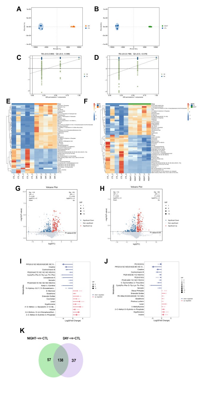
Comprehensive analysis of cold exposure-associated transcriptional and metabolic changes in the liver
Yuzhu Di, Zhengchao Wen, Xiaomin Liu, Kejiao Zhang, Xiuyun Shen, Chunpeng Shi, Yuqiu Chao, Xiao Wang, Shu Wang, Bo Qu, Yanan Jiang
2025, 5(4): 217-230. doi: 10.1515/fzm-2025-0024
Abstract:
  Background  Cold exposure is associated with metabolic alterations. This study aims to investigate the effects and mechanisms of cold exposure on liver metabolism through the integration of transcriptomics and metabolomics.  Methods  Liver tissues from mice exposed to cold were subjected to RNA sequencing and liquid chromatography-mass spectrometry (LC-MS) for transcriptomic and metabolomic profiling, respectively. Differentially expressed genes (DEGs) and differentially expressed metabolites (DEMs) were identified. mRNA expression levels were validated by real-time polymerase chain reaction (RT-PCR). Gene ontology (GO), Kyoto encyclopedia of genes and genomes (KEGG), and Reactome enrichment analyses were performed. Finally, transcriptomic and metabolomic data were integrated and analyzed.  Results  Cold exposure altered the transcriptomic and metabolomic profiles in the liver in cold exposed mice. Enrichment analyses were of DEGs and DEMs. Enrichment analyses of DEGs and DEMs revealed that DEGs were involved in pathways such as the PI3K-Akt signaling pathway, cytokine-cytokine receptor interaction, and cell adhesion molecules. DEMs were enriched in pathways related to membrane transport, nucleotide metabolism, and the metabolism of cofactors and vitamins. The integration of transcriptomic and metabolomic data identified several pathways potentially associated with cold exposure, such as the PI3K-Akt signaling pathway.  Conclusion  Cold exposure alters liver transcriptomic and metabolomic profiles in mice. The integrative analysis of transcriptomic and metabolomic data highlights the complexity of the liver's response to cold exposure and identifies potential targets for further investigation.
LncRNA-TUG1 as a potential diagnostic biomarker for coronary atherosclerotic heart disease
Xin Wang, Xuyao Ji, Siyao Zhang, Benzhi Cai, Yu Liu
2025, 5(4): 231-241. doi: 10.1515/fzm-2025-0025
Abstract:
  Objectives  Accumulating evidence suggests that people living in cold regions have a higher risk of developing coronary atherosclerotic heart disease (CHD). Long non-coding RNAs (lncRNAs) have been implicated in the pathogenesis and treatment of a variety of diseases. The present study aimed to investigate the serum level of lncRNA-taurine upregulated gene 1 (TUG1) in patients with CHD and assess its potential as a diagnostic biomarker. This study aimes to investigate the serum level of lncRNA-TUG1 in patients with CHD and assess its potential as a diagnostic biomarker.  Methods  The Gene Expression Omnibus (GEO) database was employed to identify the potential lncRNAs serving as biomarkers for CHD. To validate lncRNA-TUG1, 232 subjects were enrolled in both test and diagnostic cohorts. Serum lncRNA-TUG1 levels were measured by RT-qPCR. The association between lncRNA-TUG1 levels and CHD severity was analyzed using Pearson's correlation test. Diagnostic value was assessed by receiver operating characteristic (ROC) curve analysis and compared with established cardiac biomarkers.  Results  LncRNA-TUG1 was identified in the GEO database as a potential biomarker for CHD. Serum lncRNA-TUG1 levels were significantly higher in CHD patients compared with healthy controls and non-CHD patients. CRP levels also differed between CHD and non-CHD groups, while other biomarkers showed no significant differences. ROC curve analysis demonstrated that lncRNA-TUG1 could distinguish CHD from non-CHD patients, with an area under the curve (AUC) of 0.8916, which was higher than that of conventional biomarkers such as cTnI. At a cut-off value of 2.311, the sensitivity and specificity of lncRNA-TUG1 were 61.63% and 97.67%, respectively, surpassing the diagnostic performance of cTnI. Furthermore, lncRNA-TUG1 levels in CHD patients were positively correlated with SYNTAX scores from coronary angiography and increased with the severity of vascular stenosis.  Conclusion  Elevated serum lncRNA-TUG1 levels in CHD patients suggest that lncRNA-TUG1 may serve as a novel and valuable diagnostic biomarker for CHD, with potential utility in differentiating CHD from other cardiac diseases.
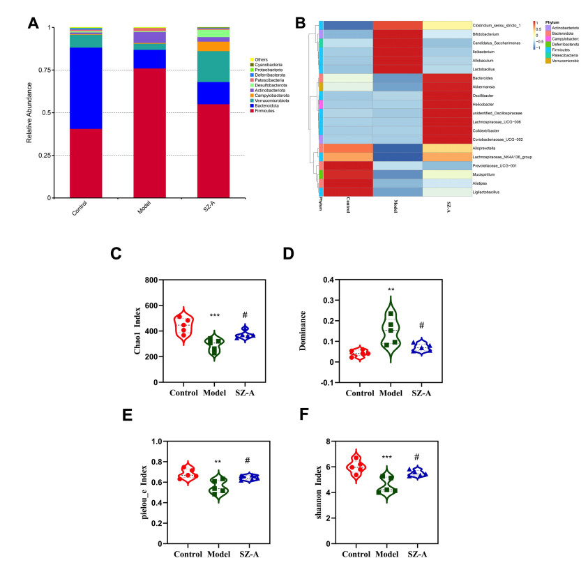
Protective mechanism of Ramulus Mori (Sangzhi) Alkaloids on T2DM combined with MASLD by hepatic lipid metabolism and gut microbiota analyses
Xuelian Fu, Jing Zhao, Han Meng, Mengting Wang, Hong Qiao
2025, 5(4): 242-251. doi: 10.1515/fzm-2025-0026
Abstract:
  Background and objective  Both type 2 diabetes mellitus (T2DM) and metabolic dysfunction-associated steatotic liver disease (MASLD) are known to be influenced by environmental and lifestyle factors. Ramulus Mori (Sangzhi) alkaloids (SZ-A) are effective hypoglycemic agents. Recent studies suggest that SZ-A may improve T2DM, MASLD, and metabolic syndrome, but the underlying mechanisms remain unclear. This study aimed to investigate whether SZ-A can modulate hepatic lipid metabolism and gut microbiota in a mouse model of T2DM combined with MASLD.  Methods  A combined T2DM-MASLD mouse model was established using a high-fat diet and streptozotocin injection. Liver morphology and histology were assessed using a portable small-animal ultrasound imaging system, hematoxylin and eosin (H&E) staining, and Oil Red O staining. Serum levels of triglycerides (TG), total cholesterol (TC), low-density lipoprotein (LDL), alanine aminotransferase (ALT), and aspartate aminotransferase (AST) were measured using standard assay kits. Gut microbiota composition was analyzed by 16S rRNA sequencing, and hepatic lipid metabolites were profiled using liquid chromatographymass spectrometry (LC-MS)MS.  Results  SZ-A improved liver function by ameliorating morphological and structural abnormalities, reducing lipid droplet accumulation, and lowering serum levels of TG, TC, LDL, ALT, and AST. It also led to decreased hepatic ultrasound echo intensity compared to the kidney. Additionally, SZ-A helped restore gut microbiota balance, including a partial reversal of the Firmicutes/Bacteroidetes ratio. Lipidomic analysis revealed that SZ-A downregulated most TG and diglycerides (DG), while upregulating phosphatidylcholine (PC) and phosphatidylethanolamine (PE) in the model group.  Conclusions  SZ-A partially alleviates liver injury in T2DM-MASLD mice by modulating hepatic lipid metabolism and gut microbiota composition.
Mini Review
Foot and ankle sports injury in cold areas
Zhe Zhu, Haiyang Zhang, He He, Huan Wang
2025, 5(4): 252-256. doi: 10.1515/fzm-2025-0027
Abstract:
Exposure to cold environments significantly elevates the risk of sports-related foot and ankle injuries. Low temperatures induce stiffness in muscles, tendons, and ligaments, reduce tissue elasticity, and diminish overall joint flexibility. At the same time, frozen or hardened ground surfaces heighten impact forces while impairing the body's shock-absorption and adaptive response mechanisms. As a result, injuries such as ankle sprains (ligament tears), tendonitis, and stress fractures become more prevalent. Prevention is therefore essential and should focus on comprehensive warm-up routines, use of thermal and supportive equipment—including ankle braces—selection of footwear with adequate traction, and timely replacement of damp socks after exercise to maintain foot warmth and dryness.