Volume 5 Issue 4
Oct.  2025
Turn off MathJax
Article Contents
Xuelian Fu, Jing Zhao, Han Meng, Mengting Wang, Hong Qiao. Protective mechanism of Ramulus Mori (Sangzhi) Alkaloids on T2DM combined with MASLD by hepatic lipid metabolism and gut microbiota analyses[J]. Frigid Zone Medicine, 2025, 5(4): 242-251. doi: 10.1515/fzm-2025-0026
Citation: Xuelian Fu, Jing Zhao, Han Meng, Mengting Wang, Hong Qiao. Protective mechanism of Ramulus Mori (Sangzhi) Alkaloids on T2DM combined with MASLD by hepatic lipid metabolism and gut microbiota analyses[J]. Frigid Zone Medicine, 2025, 5(4): 242-251. doi: 10.1515/fzm-2025-0026

Protective mechanism of Ramulus Mori (Sangzhi) Alkaloids on T2DM combined with MASLD by hepatic lipid metabolism and gut microbiota analyses

doi: 10.1515/fzm-2025-0026
Funds:

the Fund for Independent Innovation of Hypoglycemic Drugs from Basic Research to Clinical Application 070500020373

More Information
  • Corresponding author: Hong Qiao, E-mail: qiaoh0823@sina.com
  • Received Date: 2025-01-09
  • Accepted Date: 2025-02-20
  • Available Online: 2025-10-01
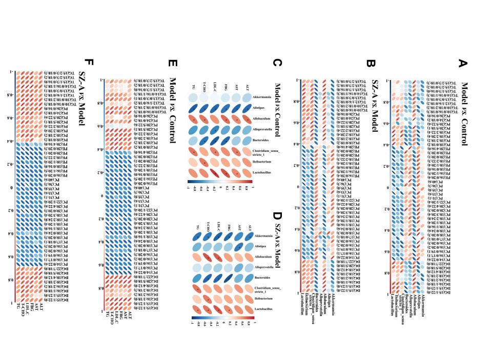
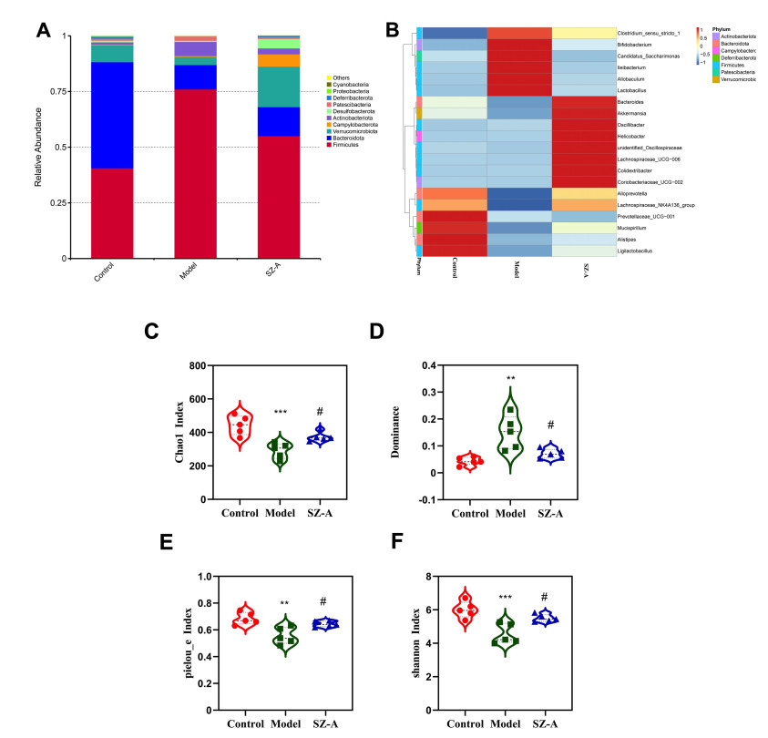
  •   Background and objective  Both type 2 diabetes mellitus (T2DM) and metabolic dysfunction-associated steatotic liver disease (MASLD) are known to be influenced by environmental and lifestyle factors. Ramulus Mori (Sangzhi) alkaloids (SZ-A) are effective hypoglycemic agents. Recent studies suggest that SZ-A may improve T2DM, MASLD, and metabolic syndrome, but the underlying mechanisms remain unclear. This study aimed to investigate whether SZ-A can modulate hepatic lipid metabolism and gut microbiota in a mouse model of T2DM combined with MASLD.  Methods  A combined T2DM-MASLD mouse model was established using a high-fat diet and streptozotocin injection. Liver morphology and histology were assessed using a portable small-animal ultrasound imaging system, hematoxylin and eosin (H&E) staining, and Oil Red O staining. Serum levels of triglycerides (TG), total cholesterol (TC), low-density lipoprotein (LDL), alanine aminotransferase (ALT), and aspartate aminotransferase (AST) were measured using standard assay kits. Gut microbiota composition was analyzed by 16S rRNA sequencing, and hepatic lipid metabolites were profiled using liquid chromatographymass spectrometry (LC-MS)MS.  Results  SZ-A improved liver function by ameliorating morphological and structural abnormalities, reducing lipid droplet accumulation, and lowering serum levels of TG, TC, LDL, ALT, and AST. It also led to decreased hepatic ultrasound echo intensity compared to the kidney. Additionally, SZ-A helped restore gut microbiota balance, including a partial reversal of the Firmicutes/Bacteroidetes ratio. Lipidomic analysis revealed that SZ-A downregulated most TG and diglycerides (DG), while upregulating phosphatidylcholine (PC) and phosphatidylethanolamine (PE) in the model group.  Conclusions  SZ-A partially alleviates liver injury in T2DM-MASLD mice by modulating hepatic lipid metabolism and gut microbiota composition.

     

  • loading
  • [1]
    Ferguson D, Finck B N. Emerging therapeutic approaches for the treatment of MASLD and type 2 diabetes mellitus. Nat Rev Endocrinol, 2021; 17(8): 484-495. doi: 10.1038/s41574-021-00507-z
    [2]
    Targher G, Corey K E, Byrne C D, et al. The complex link between MASLD and type 2 diabetes mellitus - mechanisms and treatments. Nat Rev Gastroenterol Hepatol, 2021; 18(9): 599-612. doi: 10.1038/s41575-021-00448-y
    [3]
    Stefan N, Cusi K. A global view of the interplay between non-alcoholic fatty liver disease and diabetes. Lancet Diabetes Endocrinol, 2022; 10(4): 284-296. doi: 10.1016/S2213-8587(22)00003-1
    [4]
    En Li Cho E, Ang C Z, et al. Global prevalence of non-alcoholic fatty liver disease in type 2 diabetes mellitus: An updated systematic review and meta-analysis. Gut, 2023; 72(11): 2138-2148. doi: 10.1136/gutjnl-2023-330110
    [5]
    Tanase D M, Gosav E M, Costea C F, et al. The intricate relationship between type 2 diabetes mellitus (T2DM), insulin resistance (IR), and nonalcoholic fatty liver disease (MASLD). J Diabetes Res, 2020; 2020: 3920196. doi: 10.1155/2020/3920196
    [6]
    Poustchi H, Alaei-Shahmiri F, Aghili R, et al. Hepatic steatosis and fibrosis in type 2 diabetes: A risk-based approach to targeted screening. Arch Iran Med, 2021; 24(3): 177-186. doi: 10.34172/aim.2021.28
    [7]
    Hong S H, Choi K M. Sarcopenic obesity, insulin resistance, and their implications in cardiovascular and metabolic consequences. Int J Mol Sci, 2020; 21(2): 494. doi: 10.3390/ijms21020494
    [8]
    Zhou M, Liu X, Wu Y, et al. Liver lipidomics analysis revealed the protective mechanism of Zuogui Jiangtang Qinggan Formula in type 2 diabetes mellitus with non-alcoholic fatty liver disease. J Ethnopharmacology, 2024; 329: 118160. doi: 10.1016/j.jep.2024.118160
    [9]
    Alfadda A A, Almaghamsi A M, Sherbeeni S M, et al. Alterations in circulating lipidomic profile in patients with type 2 diabetes with or without non-alcoholic fatty liver disease. Front Mol Biosci, 2023; 10: 1030661. doi: 10.3389/fmolb.2023.1030661
    [10]
    Schoeler M, Ellero-Simatos S, Birkner T, et al. The interplay between dietary fatty acids and gut microbiota influences host metabolism and hepatic steatosis. Nat Commun, 2023; 14(1): 5329. doi: 10.1038/s41467-023-41074-3
    [11]
    An X, Yang X, Ding X, et al. Ramulus Mori (Sangzhi) alkaloids tablets for diabetes mellitus: A regulatory perspective. Fitoterapia, 2023; 166: 105444. doi: 10.1016/j.fitote.2023.105444
    [12]
    Sun Q W, Lian C F, Chen Y M, et al. Ramulus Mori (Sangzhi) alkaloids ameliorate obesity-linked adipose tissue metabolism and inflammation in mice. Nutrients, 2022; 14(23): 5050. doi: 10.3390/nu14235050
    [13]
    Yang Y, Wu L, Lv Y, et al. LC-MS/MS based untargeted lipidomics uncovers lipid signatures of late-onset preeclampsia. Biochimie, 2023; 208: 46-55. doi: 10.1016/j.biochi.2022.12.002
    [14]
    Bailey L S, Huang F, Gao T, et al. Characterization of glycosphingolipids and their diverse lipid forms through two-stage matching of LC-MS/MS Spectra. Anal Chem, 2021; 93(6): 3154-3162. doi: 10.1021/acs.analchem.0c04542
    [15]
    Liu D, Ye J, Yan Y, et al. Ramulus Mori (Sangzhi) alkaloids regulates gut microbiota disorder and its metabolism profiles in obese mice induced by a high-fat diet. Front Pharmacol, 2023; 14: 1166635. doi: 10.3389/fphar.2023.1166635
    [16]
    Liu W, Xu S, Zhang B, et al. Ramulus Mori (Sangzhi) alkaloids alleviate diabetic nephropathy through improving gut microbiota disorder. Nutrients, 2024; 16(14): 2346. doi: 10.3390/nu16142346
    [17]
    Wang F, Xu S J, Ye F, et al. Integration of transcriptomics and lipidomics profiling to reveal the therapeutic mechanism underlying Ramulus Mori (Sangzhi) Alkaloids for the treatment of liver lipid metabolic disturbance in high-fat-diet/streptozotocin-induced Diabetic Mice. Nutrients, 2023; 15(18): 3914. doi: 10.3390/nu15183914
  • 加载中

Catalog

    通讯作者: 陈斌, bchen63@163.com
    • 1. 

      沈阳化工大学材料科学与工程学院 沈阳 110142

    1. 本站搜索
    2. 百度学术搜索
    3. 万方数据库搜索
    4. CNKI搜索

    Figures(6)

    Article Metrics

    Article views (109) PDF downloads(1) Cited by()
    Proportional views
    Related

    /

    DownLoad:  Full-Size Img  PowerPoint
    Return
    Return