Volume 5 Issue 3
Jul.  2025
Turn off MathJax
Article Contents
Wenqian Jiang, Madi Guo, Xu Wang, Xin Liu, Yong Zhang. Targeting the E3 ligase RLIM to regulate VSMC phenotypic switching in vascular aging: implications for cold stress[J]. Frigid Zone Medicine, 2025, 5(3): 147-156. doi: 10.1515/fzm-2025-0018
Citation: Wenqian Jiang, Madi Guo, Xu Wang, Xin Liu, Yong Zhang. Targeting the E3 ligase RLIM to regulate VSMC phenotypic switching in vascular aging: implications for cold stress[J]. Frigid Zone Medicine, 2025, 5(3): 147-156. doi: 10.1515/fzm-2025-0018

Targeting the E3 ligase RLIM to regulate VSMC phenotypic switching in vascular aging: implications for cold stress

doi: 10.1515/fzm-2025-0018
Funds:

the National Natural Science Foundation of China 82273919

the HMU Marshal Initiative Funding HMUMIF-21022

More Information
  • Corresponding author: Yong Zhang, E-mail: hmuzhangyong@hotmail.com
  • Received Date: 2025-01-19
  • Accepted Date: 2025-04-28
  • Available Online: 2025-07-01
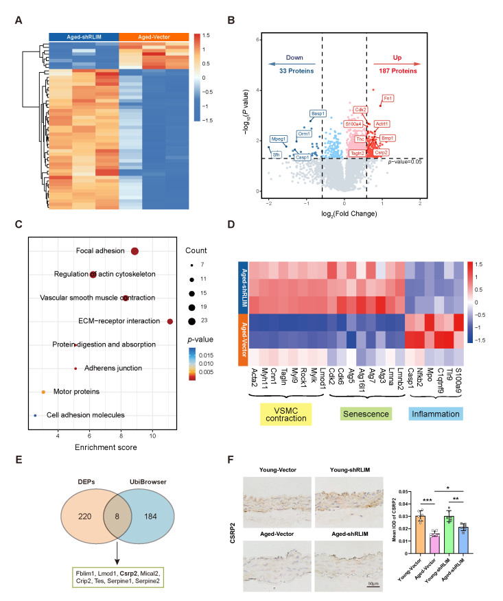
  •   Objective  Cold exposure may impair vascular function and promote cardiovascular diseases (CVDs) by causing vasoconstriction, hemodynamic changes, and sympathetic activation. Vascular aging, a key factor in CVDs, is linked to phenotypic switching of vascular smooth muscle cells (VSMCs), but its regulatory mechanisms are not fully understood.  Materials and methods  We used aged C57BL/6 mice and D-galactose-induced senescent VSMCs to investigate the role of the E3 ligase RLIM in arterial aging. RLIM knockdown and overexpression in vivo were achieved using adenoassociated virus (AAV) vectors. Vascular aging and stiffness were assessed using β-galactosidase staining, pulse wave velocity (PWV) measurements, and histological staining. Proteomic profiling was conducted to identify key protein alterations associated with vascular dysfunction and to elucidate underlying mechanisms.  Results  RLIM expression was significantly upregulated in the aortae of aged mice and D-galactose-induced senescent VSMCs. AAV-mediated RLIM knockdown significantly attenuated vascular aging, as evidenced by vascular ultrasound and histological assessments. Conversely, RLIM overexpression exacerbated vascular damage. Proteomic analysis revealed that RLIM knockdown in VSMCs from aged mice resulted in increased expression of smooth muscle contractile proteins and decreased levels of inflammatory markers, indicating a phenotypic shift toward a more contractile state.  Conclusion  These findings identify RLIM as a key regulator of arterial aging and a promising therapeutic target for age-related cardiovascular diseases.

     

  • loading
  • [1]
    Song X, Wang S, Hu Y, et al. Impact of ambient temperature on morbidity and mortality: An overview of reviews. Sci Total Environ, 2017; 586: 241-254. doi: 10.1016/j.scitotenv.2017.01.212
    [2]
    Bunker A, Wildenhain J, Vandenbergh A, et al. Effects of air temperature on climate-sensitive mortality and morbidity outcomes in the elderly; a systematic review and meta-analysis of epidemiological evidence. EBioMedicine, 2016; 6: 258-268. doi: 10.1016/j.ebiom.2016.02.034
    [3]
    Liu C, Yavar Z, Sun Q. Cardiovascular response to thermoregulatory challenges. Am J Physiol Heart Circ Physiol, 2015; 309(11): H1793-H1812. doi: 10.1152/ajpheart.00199.2015
    [4]
    Fares A. Winter cardiovascular diseases phenomenon. N Am J Med Sci, 2013; 5(4): 266-279. doi: 10.4103/1947-2714.110430
    [5]
    Shepherd J T, Rusch N J, Vanhoutte P M. Effect of cold on the blood vessel wall. Gen Pharmacol, 1983; 14(1): 61-64. doi: 10.1016/0306-3623(83)90064-2
    [6]
    Hess K L, Wilson T E, Sauder C L, et al. Aging affects the cardiovascular responses to cold stress in humans. J Appl Physiol (1985), 2009; 107(4): 1076-1082. doi: 10.1152/japplphysiol.00605.2009
    [7]
    Dong M, Yang X, Lim S, et al. Cold exposure promotes atherosclerotic plaque growth and instability via UCP1-dependent lipolysis. Cell Metab, 2013; 18(1): 118-129. doi: 10.1016/j.cmet.2013.06.003
    [8]
    van Bergen P, Fregly M J, Rossi F, et al. The effect of intermittent exposure to cold on the development of hypertension in the rat. Am J Hypertens, 1992; 5(8): 548-555. doi: 10.1093/ajh/5.8.548
    [9]
    Fu S, Cao Y, Li Y. [Epidemiological study of hypertension in Heilongjiang province]. Zhonghua Nei Ke Za Zhi, 2022; 41: 114-116.
    [10]
    Kontis V, Bennett J E, Mathers C D, et al. Future life expectancy in 35 industrialised countries: projections with a Bayesian model ensemble. Lancet, 2017; 389(10076): 1323-1335. doi: 10.1016/S0140-6736(16)32381-9
    [11]
    Department of Economic and Social Affairs. Leaving no one behind in an ageing world (World Social Report 2023). New York: World Population Ageing, 2019.
    [12]
    Yazdanyar A, Newman A B. The burden of cardiovascular disease in the elderly: morbidity, mortality, and costs. Clin Geriatr Med, 2009; 25(4): 563-vii. doi: 10.1016/j.cger.2009.07.007
    [13]
    Fajemiroye J O, da Cunha L C, Saavedra-Rodríguez R, et al. Aging-induced biological changes and cardiovascular diseases. Biomed Res Int, 2018; 2018: 7156435. doi: 10.1155/2018/7156435
    [14]
    Laurent S. Defining vascular aging and cardiovascular risk. J Hypertens, 2012; 30 Suppl: S3-S8. doi: 10.1097/HJH.0b013e328353e501
    [15]
    Ungvari Z, Tarantini S, Kiss T, et al. Endothelial dysfunction and angiogenesis impairment in the ageing vasculature. Nat Rev Cardiol, 2018; 15(9): 555-565. doi: 10.1038/s41569-018-0030-z
    [16]
    Lacolley P, Regnault V, Nicoletti A, et al. The vascular smooth muscle cell in arterial pathology: a cell that can take on multiple roles. Cardiovasc Res, 2012; 95(2): 194-204. doi: 10.1093/cvr/cvs135
    [17]
    Abdellatif M, Sedej S, Carmona-Gutierrez D, et al. Autophagy in cardiovascular aging. Circ Res, 2018; 123(7): 803-824. doi: 10.1161/CIRCRESAHA.118.312208
    [18]
    Wang J C, Bennett M. Aging and atherosclerosis: mechanisms, functional consequences, and potential therapeutics for cellular senescence. Circ Res, 2012; 111(2): 245-259. doi: 10.1161/CIRCRESAHA.111.261388
    [19]
    Mian O, Santi N, Boodhwani M, et al. Arterial age and early vascular aging, but not chronological age, are associated with faster thoracic aortic aneurysm growth. J Am Heart Assoc, 2023; 12(16): e029466. doi: 10.1161/JAHA.122.029466
    [20]
    Matsumoto T, Watanabe S, Ando M, et al. Diabetes and age-related differences in vascular function of renal artery: possible involvement of endoplasmic reticulum stress. Rejuvenation Res, 2016; 19(1): 41-52. doi: 10.1089/rej.2015.1662
    [21]
    Lacolley P, Regnault V, Avolio A P. Smooth muscle cell and arterial aging: basic and clinical aspects. Cardiovasc Res, 2018; 114(4): 513528. doi: 10.1093/cvr/cvy009
    [22]
    Owens G K, Kumar M S, Wamhoff B R. Molecular regulation of vascular smooth muscle cell differentiation in development and disease. Physiol Rev, 2004; 84(3): 767-801. doi: 10.1152/physrev.00041.2003
    [23]
    Monk B A, George S J. The Effect of ageing on vascular smooth muscle cell behaviour--a mini-review. Gerontology, 2015; 61(5): 416-426. doi: 10.1159/000368576
    [24]
    Wang L, Wang M, Niu H, et al. Cholesterol-induced HRD1 reduction accelerates vascular smooth muscle cell senescence via stimulation of endoplasmic reticulum stress-induced reactive oxygen species. J Mol Cell Cardiol, 2024; 187: 51-64. doi: 10.1016/j.yjmcc.2023.12.007
    [25]
    Miao S B, Xie X L, Yin Y J, et al. Accumulation of smooth muscle 22α protein accelerates senescence of vascular smooth muscle cells via stabilization of p53 in vitro and in vivo. Arterioscler Thromb Vasc Biol, 2017; 37(10): 1849-1859. doi: 10.1161/ATVBAHA.117.309378
    [26]
    Wang F, Bach I. Rlim/Rnf12, Rex1, and X chromosome inactivation. Front Cell Dev Biol, 2019; 7: 258. doi: 10.3389/fcell.2019.00258
    [27]
    Huang Y, Nie M, Li C, et al. RLIM suppresses hepatocellular carcinogenesis by up-regulating p15 and p21. Oncotarget, 2017; 8(47): 83075-83087. doi: 10.18632/oncotarget.20904
    [28]
    Gao K, Wang C, Jin X, et al. RNF12 promotes p53-dependent cell growth suppression and apoptosis by targeting MDM2 for destruction. Cancer Lett, 2016; 375(1): 133-141. doi: 10.1016/j.canlet.2016.02.013
    [29]
    Gao R, Wang L, Cai H, et al. E3 ubiquitin ligase RLIM negatively regulates c-Myc transcriptional activity and restrains cell proliferation. PLoS One, 2016; 11(9): e0164086. doi: 10.1371/journal.pone.0164086
    [30]
    Her Y R, Chung I K. Ubiquitin ligase RLIM modulates telomere length homeostasis through a proteolysis of TRF1. J Biol Chem, 2009; 284(13): 8557-8566. doi: 10.1074/jbc.M806702200
    [31]
    Zhang L, Huang H, Zhou F, et al. RNF12 controls embryonic stem cell fate and morphogenesis in zebrafish embryos by targeting Smad7 for degradation. Mol Cell, 2012; 46(5): 650-661 doi: 10.1016/j.molcel.2012.04.003
    [32]
    Tabula Muris Consortium. A single-cell transcriptomic atlas characterizes ageing tissues in the mouse. Nature, 2020; 583(7817): 590-595. doi: 10.1038/s41586-020-2496-1
    [33]
    Frismantiene A, Philippova M, Erne P, et al. Smooth muscle cell-driven vascular diseases and molecular mechanisms of VSMC plasticity. Cell Signal, 2018; 52: 48-64. doi: 10.1016/j.cellsig.2018.08.019
    [34]
    Zhang M J, Zhou Y, Chen L, et al. An overview of potential molecular mechanisms involved in VSMC phenotypic modulation. Histochem Cell Biol, 2016; 145(2): 119-130. doi: 10.1007/s00418-015-1386-3
    [35]
    Chi C, Li D J, Jiang Y J, et al. Vascular smooth muscle cell senescence and age-related diseases: State of the art. Biochim Biophys Acta Mol Basis Dis, 2019; 1865(7): 1810-1821. doi: 10.1016/j.bbadis.2018.08.015
    [36]
    Uryga A K, Bennett M R. Ageing induced vascular smooth muscle cell senescence in atherosclerosis. J Physiol, 2016; 594(8): 2115-2124. doi: 10.1113/JP270923
    [37]
    Ungvari Z, Tarantini S, Donato A J, et al. Mechanisms of vascular aging. Circ Res, 2018; 123(7): 849-867. doi: 10.1161/CIRCRESAHA.118.311378
    [38]
    Callis J. The ubiquitination machinery of the ubiquitin system. Arabidopsis Book, 2014; 12: e0174. doi: 10.1199/tab.0174
    [39]
    Pupo A, Fernández A, Low S H, et al. AAV vectors: the Rubik's cube of human gene therapy. Mol Ther, 2022; 30(12): 3515-3541. doi: 10.1016/j.ymthe.2022.09.015
  • 加载中

Catalog

    通讯作者: 陈斌, bchen63@163.com
    • 1. 

      沈阳化工大学材料科学与工程学院 沈阳 110142

    1. 本站搜索
    2. 百度学术搜索
    3. 万方数据库搜索
    4. CNKI搜索

    Figures(5)

    Article Metrics

    Article views (361) PDF downloads(10) Cited by()
    Proportional views
    Related

    /

    DownLoad:  Full-Size Img  PowerPoint
    Return
    Return